DS3231 klokmodule met batterij


DS3231 klokmodule met batterij
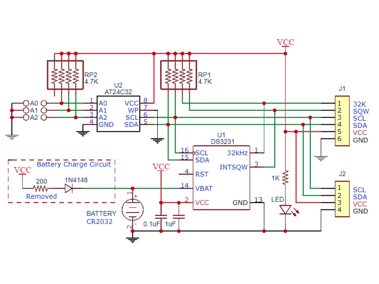
DS3231 (RTC module)
De DS3231 (RTC module) is een klok module die een zeer nauwkeurig tijd sturing geeft voor je Arduino.
Deze module wordt aangestuurd door je Arduino via I2C.
Doelen voor deze module zijn b.v. Het maken van een digitale klok, tijd gestuurde schakelingen.
Op de achterzijde van deze module bevindt zich een slot voor een 3V-knoopcel (weerstand verwijderen zoals in schema.) als de module geen spanning krijgt via uw Arduino en zal deze toch op tijd blijven lopen.
Geleverd wordt:
1x DS3231 module (weerstand verwijderen zoals in schema.)
1x 2032 batterij (weerstand verwijderen zoals in schema.)
Wilt u een oplaadbare batterij LIR2032 hoeft u de weerstand niet te verwijderen.
Productspecificaties
- Artikelnummer
- VZ29







